您当前位置:j9.com官方网站 > 进出口贸易资讯 >
类别:进出口贸易资讯 发布时间:2025-02-06 12:15 浏览: 次
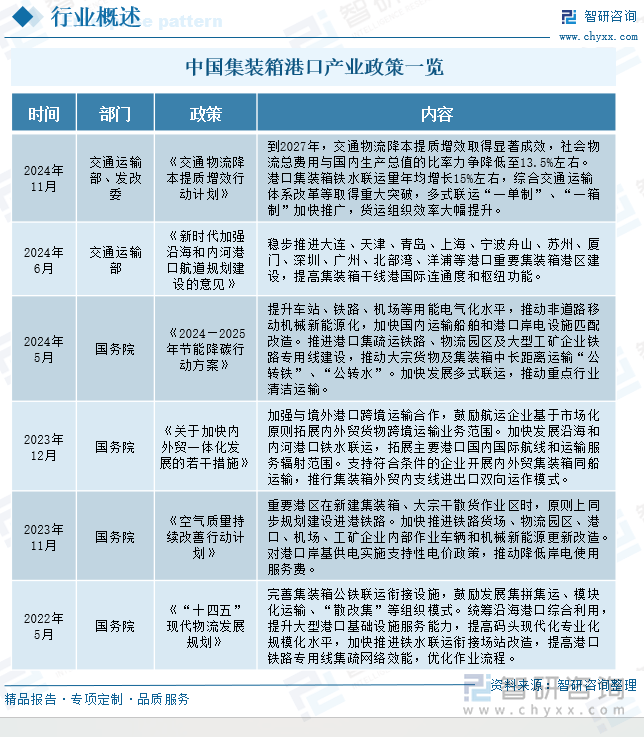
近年来,跟着集拆箱口岸根本设备扶植日益完美,我国各大口岸集拆箱运力也逐渐加强,口岸集拆箱吞吐量呈逐年增加态势。2024年1-10月,我国口岸累计完成集拆箱吞吐量2。76亿ETU,同比增加7。6%。口岸是位于海、江、河、湖、水库沿岸,具有水陆联运设备以及前提以供船舶平安进出和停靠的运输枢纽,是水陆交通的集结点和枢纽处,是工农业产物和外贸进出口物资的集散地,也是船舶停靠、拆卸货色、上下搭客、弥补给养的场合。集拆箱口岸是指包罗港池、锚地、进港航道、泊位等水域以及货运坐、堆场、船埠前沿、办公糊口区域等陆域范畴的可以或许容纳完整的集拆箱拆卸操做过程的具有明白边界的场合。集拆箱口岸是水陆联运的枢纽坐,是集拆箱货色正在转换运输体例时的缓冲地,也是货色的交代点,因而,集拆箱口岸正在整个集拆箱运输过程中拥有主要地位。按照集拆箱拆卸功课、营业办理的需要,集拆箱口岸次要由靠泊设备、船埠前沿、集拆箱堆场、集拆箱货运坐、节制塔等次要设备形成。便利、平安的特点成为交通运输现代化的主要形式,也是我国近海以及口岸运输的主要构成部门,因此,加速成长集拆箱口岸运输对推进经济商业成长、改善经济布局和运输布局具有十分主要的意义。近年来,国度政策层面也高度注沉对集拆箱运输行业的成长指导,沉点规范集拆箱运输相关手艺取操做尺度,扩大集拆箱运输市场使用,鞭策集拆箱运输模式立异,为我国供应链“补短强基”供给需要支持,也进一步鞭策了我国集拆箱口岸行业成长。2024年,交通运输部先后发布《新时代加强沿海和内河口岸航道规划扶植的看法》《交通物流降本提质增效步履打算》等行业政策,提出稳步推进大连、天津、青岛、上海、宁波舟山、姑苏、厦门、深圳、广州、北部湾、洋浦等口岸主要集拆箱港区扶植,提高集拆箱干线港国际连通度和枢纽功能。协同推进长三角地域航道一体化,以集拆箱江(河)海联运通道为沉点全面推进未达标航段扶植,加强江(河)海联运通道航道尺度、船闸标准、运输组织取长三角世界级口岸群高效跟尾,加速推进大芦线、杭甬运河等内河航道扶植。
集拆箱口岸财产链上逛为口岸扶植和集拆箱出产行业,口岸扶植次要包罗口岸港口电源、船埠、护岸口岸、拆载机械等口岸设备和机械,为港供词给需要的设备和手艺支撑,确保口岸运营的高效和平安;集拆箱出产原材料包罗钢材、合金、玻璃钢、木材、涂料等。中逛为集拆箱口岸运营环节,口岸运营企业次要供给拆卸、仓储、理货等口岸根基办事及物流、金融、商业等配套延长办事,代表企业有上港集团、招商口岸、宁波港等。下逛涉及行业包罗冶金、石油化工、能源电力、矿产、农业以及国表里商业等。
注:本文节选出自智研征询发布的《2025年中国集拆箱口岸行业政策一览、成长示状、企业合作款式及将来前景阐发:集拆箱口岸根本设备逐渐完美,集拆箱吞吐量逐年上涨,[图]》行业阐发文章,如需获取行业文章全数内容,可进入智研征询官网搜刮查看。由智研征询专家团队细心编制的《中国集拆箱口岸行业市场现状阐发及将来前景规划演讲》(以下简称《演讲》)沉磅发布,《演讲》旨正在从国度经济及财产成长的计谋入手,挖掘集拆箱口岸行业的成长潜力,预测集拆箱口岸行业的成长前景,帮力集拆箱口岸行业的高质量成长。
本《演讲》从2024年全国集拆箱口岸行业成长、全体运转态势、运转现状、进出口、合作款式等角度进行入手,系统、客不雅的对我国集拆箱口岸行业成长运转进行了深度分解,《演讲》是系统阐发2024年度中国集拆箱口岸行业成长情况的著做,对于全面领会中国集拆箱口岸行业的成长情况、开展取集拆箱口岸行业成长相关的学术研究和实践,具有主要的自创价值,可供处置集拆箱口岸行业相关的部分、科研机构、财产企业等相关人员阅读参考。公司以“用消息驱动财产成长,为企业投资决策赋能”为品牌。为企业供给专业的财产征询办事,次要办事包含精操行研演讲、专项定制、月度专题、可研演讲、贸易打算书、财产规划等。供给周报/月报/季报/年报等按期演讲和定制数据,内容涵盖政策监测、企业动态、行业数据、产物价钱变化、投融资概览、市场机缘及风险阐发等。前往搜狐,查看更多?。


闽公网安备 35050302000727号